O Problema
Carlos, como muitos de nós, luta para acompanhar suas numerosas assinaturas digitais. Netflix, Spotify, aplicativos de produtividade, serviços de nuvem — a lista cresce mensalmente, junto com o desafio de acompanhar datas de renovação e controlar despesas.
A realidade do mercado: A maioria das soluções existentes ou sobrecarrega os usuários com recursos ou carece de funcionalidades críticas para o gerenciamento eficaz de assinaturas.
Minha abordagem: Design Sprint em 7 dias
Dia 1-2: Pesquisa e Descoberta
Busquei verificar se minha hipotese de que priorizar o mobile seria a melhor abordagem. Ela foi respaldada por pesquisas mostrando que:
- Smartphones lidam com 2/3 das operações financeiras dos brasileiros (Febraban)
- O celular é o principal método de acesso à internet no Brasil (IBGE)
Após isso, realizei análise competitiva de seis aplicativos de gerenciamento de assinaturas: SubX, Subtree, Suby, Nocta, Tilla e Assinaturas, revelando que:
- Aplicativos como o SubX sofrem de excesso de recursos que distraem da funcionalidade principal
- De acordo com avaliações analisadas, os usuários querem clareza visual sobre pagamentos futuros
- Os aplicativos mais impactantes, como o Nocta, mostram o custo a longo prazo das assinaturas e o impacto na vida financeira do usuário
| Aplicativo | Nota Google Play Store | Adicionar, editar e remover assinaturas | Calendário | Anotações |
|---|---|---|---|---|
SubX |
4,7 | Sim | Sim | Alta carga cognitiva e escopo imenso. |
Subtree |
N/A | Sim | Não | Simples, focado e direto ao ponto. |
Suby |
N/A | Sim | Não | Menor quantidade de funções e menor escopo de todos os analisados. |
Nocta |
N/A | Sim | Sim | O melhor aplicativo no quesito experiência do usuário e impacto. |
Tilla |
4,6 | Sim | Não | Mediano, cumpre o que promete. |
Assinaturas |
4,7 | Sim | Não | Alta inconsistência visual. Boas funções e escopo médio. |
Algumas avaliações comentam necessidade de melhorias, interface mais limpa, menos funções desnecessárias e maior praticidade e customização dentro do aplicativo.
Após feito o benchmarking, o escopo para a solução foi definido com base nos requisitos e necessidades de Carlos, utilizando os pontos altos de cada aplicativo e sugestões de seus usuários.
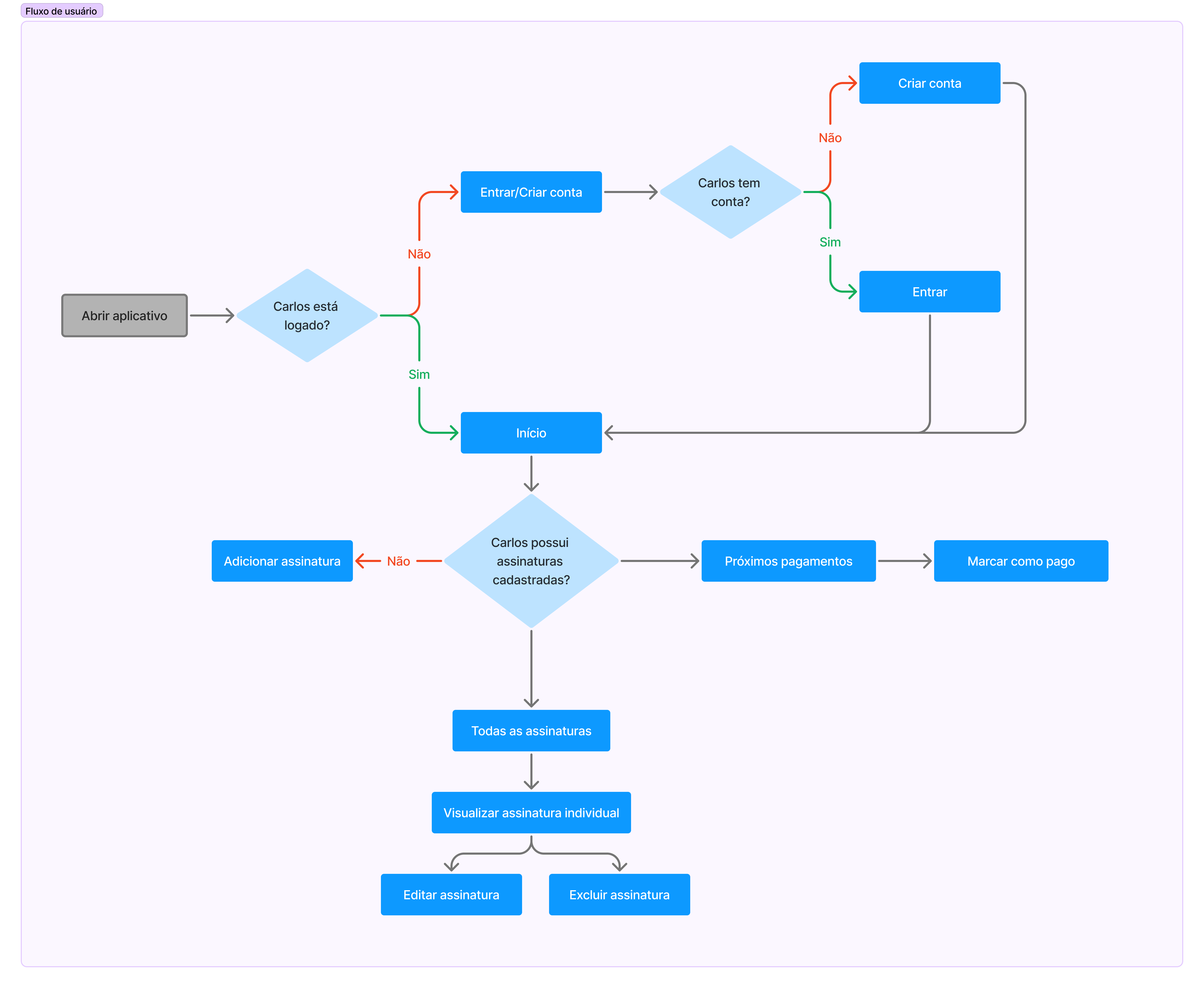
Dia 3-4: Mapeamento e Wireframing
Após a definição do escopo, eu criei:
- Um mapa abrangente do site mostrando todos os caminhos potenciais do usuário
- Fluxos de usuário detalhados com caminhos condicionais
- Esboços para testar múltiplas abordagens rapidamente
Dia 5-6: Design e Prototipação
O design final priorizou:
- Visibilidade imediata de pagamentos futuros via visualização de calendário
- Análise clara de custos mostrando gastos mensais e anuais
- Gerenciamento simplificado com ações práticas e intuitivas para tarefas comuns
Dia 7: Teste de Usabilidade e Refinamento
Realizei testes com dois usuários de 18 anos, que revelaram várias melhorias importantes:
- Removi texto colorido que foi confundido com links
- Adicionei distinção visual entre pagamentos pendentes e concluídos
- Criei estados vazios para melhor experiência de primeira utilização
A Solução
O produto final é um aplicativo móvel focado que ajuda os usuários a:
- Ver rapidamente quando os pagamentos vencem
- Entender o impacto das assinaturas em seu orçamento
- Assumir o controle com lembretes e ferramentas de gerenciamento
O protótipo de média fidelidade resultante está documentado e pronto para validação com equipes de produto e desenvolvimento para iteração e refino visual. Por ser focado em suas funções essenciais, possui potencial para aumentar seu escopo conforme as necessidades do usuário.
Próximos passos
Com mais tempo e suporte de equipe, eu iria:
- Expandir testes com grupos diversos de usuários
- Adicionar opções de login social
- Criar um sistema mais robusto de personalização de ícones
- Desenvolver visualizações de calendário anual e opções apenas de lista
- Adicionar análises de gastos mais granulares
Conclusão
Após a submissão e apresentação do projeto, segui para as próximas fases do processo seletivo e a vaga me foi oferecida.
Porém, divergências entre o combinado em entrevista e o contrato, como o horário de trabalho que impossibilitava a presença universitária, me obrigaram a rejeitar a oportunidade.
Reflexões
Este desafio me ensinou a:
- Tomar decisões de escopo sob restrições de tempo
- Priorizar necessidades básicas do usuário em vez de abundância de recursos
- Iterar rapidamente com base no feedback do usuário
- Realizar poucos testes é melhor do que não testar
SubX
Subtree
Suby
Nocta
Tilla
Assinaturas